THORFi Unwind
Post-Mortem and Next Steps
Introduction
THORChain has paused THORFi features and initiated the process of unwinding its lending and savings programs to resolve outstanding liabilities and stabilise the network. This article provides a detailed account of the events, key decisions, and technical actions taken to stabilise the network and the path forward.
THORFi Background
The THORFi suite, which includes Savers and Lending, was designed to expand the utility of the THORChain ecosystem. Over time, however, concerns about the growing liabilities and potential risks to network stability intensified. By January 2025, these concerns culminated in critical events that have reshaped the network’s future.
Both Savers and Lending relied on the assumption that RUNE would outperform, or at least not significantly underperform, major assets used within THORFi. Specifically:
- Savers: Savers introduced leverage into the pool, which is a double-edged sword. If the pool grew, Dual Liquidity Providers (DLPs) would receive greater returns than they normally would. Conversely, if the pool shrank due to impermanent loss (IL), DLPs would be disproportionately impacted. IL is a slippery slope — when RUNE underperforms relative to other assets like Bitcoin and Ethereum, IL worsens, negatively affecting both DLPs and the pool overall.
- Lending: The lending mechanism involved burning RUNE to create loans and minting RUNE to close them. The ratio of RUNE to the collateral asset was set at loan opening and closure. If RUNE performed poorly after loans were opened, more RUNE would be minted upon closure than was initially burned. While a circuit breaker was in place to cap the minting, the absence of deadlines and the 0% interest rate meant that for lending to succeed long-term, RUNE needed to maintain its value relative to Bitcoin and Ethereum.
As altcoins, including RUNE, began disconnecting from Bitcoin, concerns about THORFi grew. This sparked widespread debate regarding RUNE’s price and ways to stabilize it, along with the impact a declining RUNE price was having on THORFi. Negative discussions fueled uncertainty, which led to further price disconnection. This decline quickly became a self-fulfilling prophecy, compounding the situation beyond market trends alone.
Despite THORChain continuing to operate as intended during this period, RUNE’s price decline was driven primarily by negative sentiment and discussion, rather than any underlying technical or operational issues. This feedback loop of fear and misinformation spiralled further, creating a RUNE price drop detached from other assets. This put the network at risk so action was taken to pause savers withdrawals and loan repayments.
Timeline of Key Events
January 8, 2025: THORFi Discussions
A number of community members raised concerns regarding the escalation of THORFi. In response, developers, node operators, and community members convened to discuss potential solutions. Several options were considered:
- Do Nothing
- Admin Mimir Pause with Node Mimir Override
- Node Mimir Pause
- Community ADR (Architectural Decision Record)
Given the complexity of THORFi, which required adjustments to multiple Mimirs to safely pause the system, the decision was made by developers, community members, and node operators to proceed with Option 2: Admin Mimir Pause with Node Mimir Override.
January 9, 2025: Temporary THORFi Pause
An admin key was used to temporarily pause Lending and Savers at 08:27 (UTC). A plan was outlined giving Node Operators the option to reverse the pause. The pause was overturned by Node Operators at 15:07 (UTC) on the same day.
The event raised concerns about the use of an Admin key within a decentralisation network. In response, development efforts were accelerated to permanently remove all Admin keys from THORChain. The code change was submitted in GitLab (merged in MR 3886), and was released in THORNode version 3.2.0.
Additionally, the event intensified the debate over the risks posed by THORFi and contributed to market instability.
January 24, 2025: THORFi Pause by Node Vote
As concerns escalated over price volatility, declining liquidity and the impact on the network, at 01:51 (UTC), four Nodes independently voted to pause Lending. Less than a minute later, Nine Realms proposed pausing THORFi via Node Vote. Multiple Nodes further voted to suspend both Lending and Savers, with Savers being successfully paused at 01:52 (UTC).
The justification was rooted in the risk that loan closures would trigger significant RUNE minting, increasing supply and consequently reducing its price. This price reduction would lead to impermanent loss (IL) in the liquidity pools, exacerbated by synthetic asset leverage, which magnifies impermanent loss incurred by Dual Liquidity Providers (DLPs), significantly increasing the likelihood of DLPs suffering substantial losses or being left with nothing.
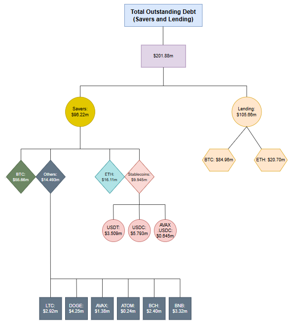
At the time of the pause, THORChain had accrued approximately $200 million in outstanding liabilities:
Savers: $96.22 million
- BTC: $55.66 million
- ETH: $16.11 million
- Stablecoins: $9.94 million
- Other Native Assets: $14.49 million
Lending: $105.66 million
- BTC: $84.96 million
- ETH: $20.7 million
A full list of liabilities and tracking can be found here https://thorfi-unwind.vercel.app/. A Replit has also been created.
When Synthetics not attached to Saver’s Deposit are included, it takes the total liability to approx. $206M.
January 30, 2025: Synth Yield Redirection
To reduce the impact Savers have on DLPers during the discussion period, at 17:52 (UTC), it was proposed that MaxSynthsForSaversYield and SynthYieldBasisPoints network parameters be set to 0.
This ensured that all yield generated from Savers collateral was directed back to Liquidity Providers (LPs) instead of Savers. These changes took effect via Node Vote on January 31, 2025, at 23:46 (UTC).
February 2, 2025: Community Proposals and Node Vote
Following the pause, a discussion period began, during which any community member could submit a proposal to resolve the outstanding liabilities, unwind THORFi, and establish a path forward.
After discussions concluded, a total of 8 independent proposals were presented to Node Operators to vote on. The voting process was issued on February 2, 2025, at 00:25 (UTC).
February 3, 2025: Proposal 6 Approval
On February 3, 2025, at 08:45 (UTC), a majority of 67% of Node Operators formally approved Proposal 6 (author: AaluxxMyth, founder of Maya Protocol). An announcement was made approximately 5 minutes later.
Overview of Proposal 6
Full Proposal: Convert defaulted debt to $TCY equity with no private raise
Proposal 6 outlines a comprehensive approach to addressing the approx. $206 million in liabilities:
- Debt to Equity Conversion: $TCY, a new token, will be issued with a fixed supply. Borrowers and Savers can claim one $TCY per $1 of their owed liability. The total supply will be total liability plus pool seed funding from the THORChain treasuray, 210M.
- Revenue Sharing: $TCY holders will receive 10% of the network’s revenue in perpetuity, distributed daily in RUNE.
- Liquidity Pool & Market Exit: A RUNE/$TCY liquidity pool will be created, and seeded by the THORChain treasury. As market demand for a share of THORChain’s revenue materialises in the $TCY’s price, holders will have the flexibility to exit on their terms or hold for long-term revenue distributions.
- Elimination of THORFi Products: Lending, Savers, PoL, and RUNEPool will be retired, and Liquidity Nodes will be introduced to increase capital efficiency and offset the revenue share allocated to $TCY holders.
More details are covered in this podcast and this video.
Implementation Details of Proposal 6
- The full implementation details have been published on GitLab with an amendment.
- A node vote changed the Emission Curve to reduce the block rewards. This changes emissions from approx 25,000 RUNE a day to 2 RUNE a day, or 750 RUNE per year.
- To support the amendment to proposal 6, MR3943 has been created to allow LP deposits to be paused on a specific chain.
- The main implementation of Proposal 6 is contained within MR3924.
You can hear more about the implementations in this podcast.
Next Steps
The implementation of Proposal 6 is currently underway and will be proposed to Node Operators for adoption in future releases. The current status of the key changes are:
- MR3943 has been approved and will be contained within the next THORNode release, release 3.4.0.
- MR3924, based on the design in Issue 2151, is currently in review, with a release version to be determined closer to the completion of development.
Once the implementation is complete and merged, Nodes will vote to adopt the updated code in the new THORNode Mainnet releases. Users will be able to claim their $TCY tokens once the implementation is live. There is no confirmed ETA at this stage.
A future article will be published on the Medium publication medium.com/THORChain, providing all the details about the dedicated website for claiming your tokens, along with the timeline for doing so, closer to the implementation’s release.
Be cautious of scam websites and any pressure to claim your tokens within an artificially short timeframe.
Conclusion
The THORFi unwind represents a pivotal moment in THORChain’s evolution. The network has demonstrated resilience and adaptability, navigating a complex and challenging situation while maintaining operational integrity. With Proposal 6 approved and development efforts underway.
References
January 9, 2025: Temporary THORFi Pause
- Pauses Lending, block 19355522
- Pauses Savers, block 19355525
- Discord Announcement
- Nodes resume Lending, block 19359390
- Nodes resume Savers, block 19359395
- GitLab: THORNode merge request 3886: remove admin mimir
January 24, 2025: THORFi Pause by Node Vote
January 30, 2025: Synth Yield Redirection
- Nine Realms announcement
- Nodes set SynthYieldBasisPoints=0, block 19673423
- Nodes set MaxSynthsForSaversYield=0, block 19673426
February 2, 2025: Community Proposals and Node Vote
- Nine Realms announcement
- Proposal 1: Indefinite freeze until the price threshold is reached, author: DoSmart BorrowDohuya (deleted by author)
- Proposal 2: Thorchain Restructure Proposal, author: Crypto_XZ (deleted by author)
- Proposal 3: THORFi Restructure Proposal: Painful V2, author: Steve
- Proposal 4 (“9RProposal”): Priority Haircuts, author: Nine Realms
- Proposal 5: Restructuring ThorFi, author: TCB
- Proposal 6: Convert defaulted debt to $TCY equity with no private raise (V1), author: AaluxxMyth
- Proposal 7: TCB V2.1, author: Boone
- Proposal 8: ADD: THORFi Unwind Module and Manager, author: JP THOR
February 3, 2025: Proposal 6 Approval
February 11, 2025: Emission Curve Change
Where to get more information about THORChain?
- Twitter Spaces — subscribe on RSS or wherever you get your podcasts
- THORChain University — educational content, monthly posts, & discord server
- THORChain University Updates — Monthly update articles
- GrassRoots Crypto — Update videos
Community
To keep up to date, please monitor community channels, particularly Telegram and Twitter:
Website | Documentation | X | Telegram Community | Telegram Alerts | Community Discord | Developer Discord | Explorer | RuneScan | Reddit | Gitlab | Medium | Linktree | Thorcharts